文化和旅游部直属事业单位2025年度公开招聘应届毕业生公告(二)
根据工作需要,按照事业单位公开招聘有关政策规定,文化和旅游部部分直属事业单位开展2025年度公开招聘工作。现将有关事项公告如下:
一、招聘单位基本情况
本批次公开招聘的单位共9家,分别为:国家京剧院、国家话剧院、中国歌剧舞剧院、中国交响乐团、中国儿童艺术剧院、中央歌剧院、中央芭蕾舞团、中央民族乐团、中国煤矿文工团(以下简称用人单位),均为文化和旅游部直属事业单位,单位基本情况请参见文化和旅游部网站(https://www.mct.gov.cn/gywhb/jgsz/zsdw_jgsz/)或各单位官方网站。
二、应聘人员基本资格条件
(一)具有中华人民共和国国籍,遵守宪法和法律。
(二)政治立场坚定,拥护中国共产党的领导和中国特色社会主义制度,拥护祖国统一,深刻领悟“两个确立”的决定性意义,增强“四个意识”,坚定“四个自信”,做到“两个维护”,在思想上政治上行动上同以习近平同志为核心的党中央保持高度一致。
(三)具有良好的品行,有较强的事业心和责任感。
(四)热爱文化和旅游事业。
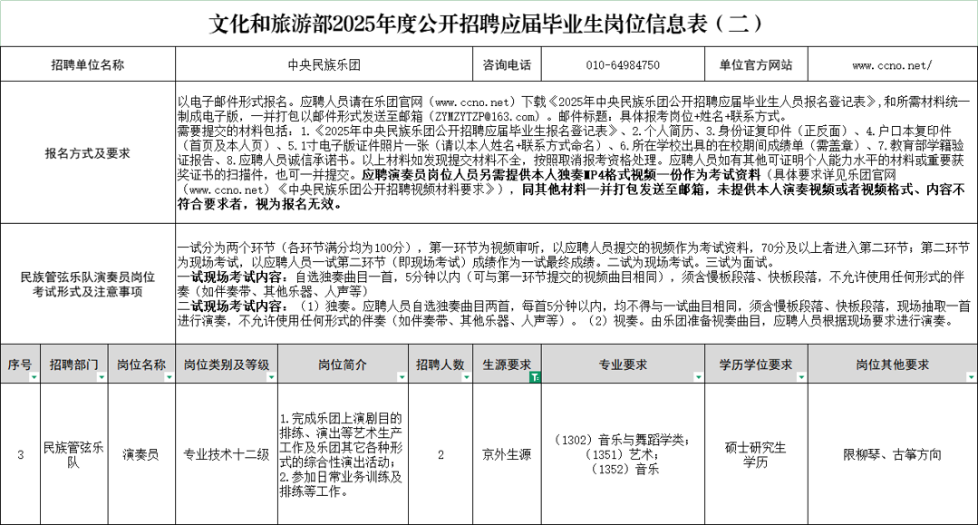
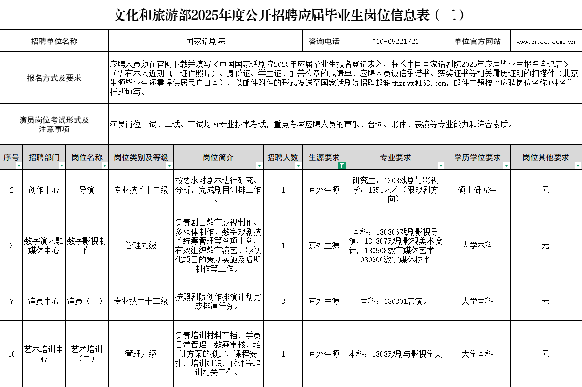
(五)符合招聘岗位所需的学历学位、专业要求和其他条件,详见《文化和旅游部2025年度公开招聘应届毕业生岗位信息表(二)》(以下简称《岗位信息表(二)》)。
(六)具有正常履行职责的身体条件和心理素质。
(七)有下列情形之一者,不得报考:因犯罪受过刑事处罚的;被开除中国共产党党籍的;被开除公职的;被依法列为失信联合惩戒对象的;正在接受纪律审查的或涉嫌违法犯罪正在接受调查的;以往在公务员考录、事业单位公开招聘中被认定有舞弊行为还在禁考期的;法律法规规定不得聘用为事业单位工作人员其他情形的。
三、招聘范围
2025年国内高校应届毕业生(在校期间为非在职人员,不含各类委培生、定向生,含两年择业期内未落实工作单位的毕业生)。毕业当年如期取得与最高学历对应的学历学位证书。
京外生源毕业生须符合申请办理在京就业落户条件,本科生不超过26岁(1999年1月1日后出生)、硕士研究生不超过30岁(1995年1月1日后出生)、博士研究生不超过35岁(1990年1月1日后出生)。
京内生源毕业生为具有北京市居民常住户口的学生(不含来京院校就读将户口迁入学校集体户的情况),年龄不超过35岁(1990年1月1日后出生)。
四、招聘岗位及条件
具体岗位及资格条件详见《岗位信息表(二)》。岗位学历要求为应聘人员已获得或即将获得的最高学历,岗位专业要求为最高学历对应专业。招聘岗位专业参考目录为教育部《普通高等学校本科专业目录(2020年版)》《学位授予和人才培养学科目录(2018年4月)》《研究生教育学科专业目录(2022年)》《职业教育专业目录(2021年)》。所学学科专业不在选定的参考目录中,但与岗位所要求的学科专业类同的应聘人员,可以主动联系用人单位确认是否符合岗位要求。
五、招聘程序
(一)网上报名。自公告发布之日起至2025年5月9日,应聘人员按照《岗位信息表(二)》中所列方式,按用人单位要求报名。如应聘人员所填信息虚假,或未按要求填报,资格审查将不予通过。同一家单位每名应聘人员限报1个岗位,一人报考同一家单位多个岗位的,视为无效。
(二)资格审查。用人单位根据本公告规定的资格条件和本单位招聘岗位要求,对应聘人员进行资格审查,根据工作需要用人单位可要求应聘人员补充有关材料。通过资格审查者,进入一试(或笔试)。用人单位将以邮件或电话或手机短信等方式告知应聘人员资格审查结果。
同一岗位通过资格审查人数与该岗位计划招聘人数比例达到5:1方可开考,达不到该比例的,由用人单位领导班子集体研究决定是否按照通过资格审查实际人数开考,或减少、取消相应岗位招聘计划。
(三)考试。考试由用人单位自行组织开展,应聘人员须仔细阅读《岗位信息表(二)》中用人单位考试要求及注意事项,考试具体安排由用人单位另行通知。
1.演员、演奏员岗位。考试分为一试、二试、三试,其中,一试为专业技术考试,满分100分,80分及以上者均进入二试;二试为专业技术考试,满分100分,90分及以上者,根据成绩由高到低排序,按照5:1的比例确定进入三试人选,达不到该比例的按实际人数进入三试;三试由用人单位根据实际需要组织开展专业技术考试或面试(或专业技术考试与面试问答相结合),满分100分。
应聘人员综合成绩=一试成绩×30%+二试成绩×40%+三试成绩×30%,90分及以上者为合格,有资格进入考察体检环节。
2.其他岗位。考试分为笔试、面试。笔试主要考察应聘人员履行岗位职责所必备的综合知识、认知能力和专业水平,总分100分,70分及以上者为合格,有资格进入面试。各岗位按照笔试成绩由高到低的顺序,按照5:1的比例确定入围面试人员,达不到该比例的,按照通过合格分数线的实际人数进行面试。面试主要考察应聘人员的专业能力、个人修养、语言表达、逻辑分析与应变能力、岗位匹配度等,总分100分。
应聘人员综合成绩=笔试成绩×40%+面试成绩×60%。综合成绩80分及以上者为合格,有资格进入考察体检环节。
(四)考察和体检。考察和体检工作由用人单位组织实施。三试(或面试)结束后,根据各岗位应聘人员的综合成绩由高到低的顺序,按照岗位招聘人数1:1的比例确定考察和体检人选。
体检标准原则上参照国家公务员体检标准执行。考察方式为个别谈话和查阅档案,重点考察应聘人员的政治素质、道德品行、能力素质、心理素质、学习和工作表现、遵纪守法及廉洁自律等情况。
如有应聘人员主动放弃或体检、考察不合格的,将根据实际情况,由用人单位领导班子集体研究决定是否递补或减少、取消相应岗位招聘计划。
(五)公示。根据考试、考察、体检结果确定拟聘人员,拟聘人员信息将在中央和国家机关所属事业单位公开招聘服务平台进行公示,公示期为5个工作日。公示期间发现问题的,按照有关规定进行核查处理。
(六)聘用。公示期满无异议的,按规定办理聘用手续。公开招聘工作人员按规定实行试用期制度,试用期包括在聘用合同期限内。试用期满合格的,予以正式聘用;试用期期间或期满不合格的,取消聘用。福利待遇按国家及用人单位有关规定执行。
六、其他事项
(一)资格审查贯穿招聘工作全过程,在招聘各环节发现应聘人员不符合应聘资格条件的,用人单位均可取消其应聘资格或聘用资格。
(二)应聘人员提交的报名材料及信息须真实、准确、完整,并在报名时签署诚信承诺书,公开招聘过程中,不得托人说情、打招呼。
应聘人员不得报考聘用后构成回避关系的招聘岗位。应聘人员在文化和旅游部及其所属单位有近亲属关系和主要社会关系的,应在报名时主动向用人单位报告。
(三)对于伪造、涂改证件、证明等报名材料,或者以其他不正当手段获取应聘资格的,在考试体检考察过程中作弊的,或者有其他违反公开招聘纪律行为的,将按照《事业单位公开招聘违纪违规行为处理规定》进行处理。
(四)用人单位根据工作需要可组织心理测评,心理测评结果不计入综合成绩,具体安排以用人单位通知为准。
(五)考试各环节中,如遇末位同分情况,同分人员一并进入下一环节。
(六)应聘人员应保证所留的联系信息准确有效,并保持联络畅通。因邮件或电话或手机短信联系不畅造成无法通知到本人的,后果由应聘人员承担。
(七)应聘人员如主动放弃考察、体检资格或入职资格,须提交书面放弃声明。
(八)本次考试不指定辅导用书,不举办也不委托任何机构举办辅导培训班。
附件下载:
·附件1 文化和旅游部2025年度公开招聘应届毕业生岗位信息表(二).xls
·附件2 应聘人员诚信承诺书.doc

.png)
.png)
.png)




