艺术就业|艺术类岗位招聘信息汇总
为了帮助2023届、2024届本科、硕士、博士毕业小伙伴就业,特将近期艺术类招聘信息做一汇总,供各位小伙伴查阅,预祝大家就业顺利!
另外,全国艺术类就业交流群微信群已经建立,需要加群的小伙伴搜索微信号Yishujiuye01邀请进群。
中央芭蕾舞团
报名时间:自公告发布之日起至2024年6月7日,考生须在此期间完成网络邮件的投递,逾期不再受理。
报名方式:以下所有材料发送至剧团人事部邮箱zbhrfile@126.com,并将邮件主题标注为“报考2024年度岗位名称+姓名+最高学历及专业全称+生源地(此处务必核实准确,不填学校临时集体户所在地)”。
长按二维码查看招聘信息

中国美术馆
报名时间:自公告发布之日起至2024年6月13日,逾期不再受理。
报名方式:本次招聘仅接受网上报名,请通过以下链接报名:https://www.sydwzl.com/tour
请仔细阅读注意事项,完整填报个人信息,每位应聘人员只能报考一个岗位,报名多个岗位者资格审查不予通过。
长按二维码查看招聘信息

02 河北
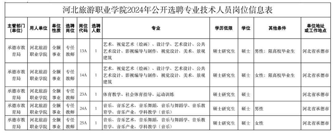
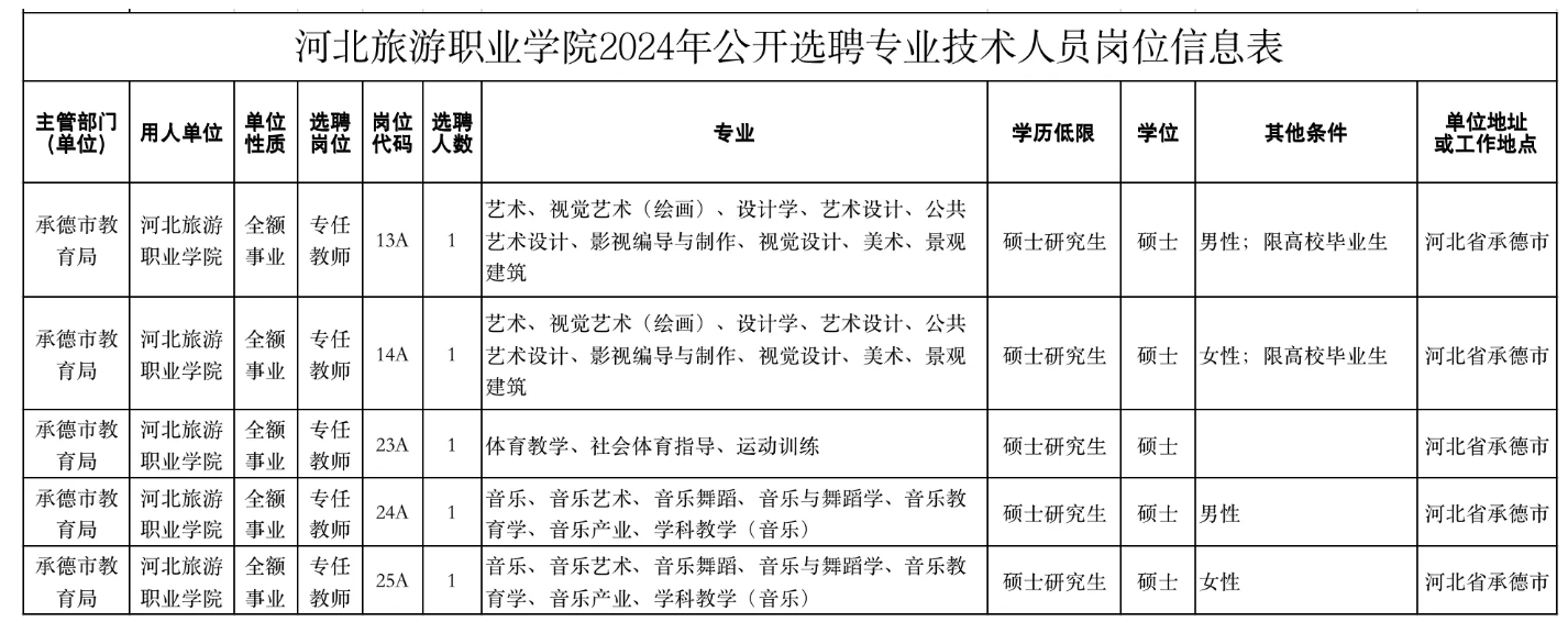
河北旅游职业学院
报名时间:2024年6月6日至6月7日。
上午:9:00-12:00
下午:14:30-17:00
报名方式:2.报名地点:河北旅游职业学院北院润泽楼204室,联系电话:0314-2376816,0314-2376813(地址:河北省承德市开发区高教园区河北旅游职业学院,承德市内乘坐9、29路公交车河北旅游职业学院站下车即到)。
3.报名方式:现场报名。每名应聘者只能报考《河北旅游职业学院2024年公开选聘专业技术人员岗位信息表》中的一个岗位,不得同时报考两个及以上选聘岗位。
长按二维码查看招聘信息

03 安徽
安徽农业大学
报名时间:报名采用网络报名的方式进行,报名时间为2024年6月11日上午8:00至2024年6月17日下午6:00,逾期不再补报。
报名方式:应聘人员按照规定方式通过安徽农业大学人事处网站首页 “招聘系统”平台注册登录后进行网报或者直接访问域名(https://zp.ahau.edu.cn/zp.html)报名,并准确填报个人报名信息。提交申请材料必须真实、准确、完整,并将以下材料扫描后合成一个PDF文件,在人事招聘系统的“简历附件”处上传。简历状态反馈为“新候选人”则说明通过网络预审,报名成功。
长按二维码查看招聘信息

安徽工业大学
报名方式:网上报名。请邮件投递《个人简历》至相关学院信箱,并同时抄送人力资源处专用邮箱(见附件2)。提交简历时,请一并详细提供科研成果清单、科研工作计划等材料。请在邮件主题标注求职人、学历(学位)和应聘岗位等简要信息。
长按二维码查看招聘信息

04 甘肃
天水师范学院
报名时间:报名从2024年5月23日-6月5日,报名采取邮件报名的方式。
报名方式: 应聘报名的考生,需下载填写《天水师范学院2024年公开考核招聘急需紧缺专业硕士报名表》(附件2,正反面都需填写),附个人简历,压缩至一个文件,投递至相应学院(单位)的报名邮箱,邮件命名为:姓名+毕业院校+报考学院(单位)+岗位代码(例:张三+武汉大学+马克思主义学院+马克思主义理论+JQ2024101)。为确保招聘单位收到报名邮件,请应聘人员投递报名邮件材料后,务必及时电话联系招聘单位负责人确认。每人限报一个岗位。
长按二维码查看招聘信息

05 黑龙江
齐齐哈尔大学
报名时间:报考人员可于2024年6月1日9时—2024年6月15日9时期间登录http://fdy.qqhru.edu.cn 进行报名,逾期不再接受报名。
报名方式:网上报名。报考人员可于2024年6月1日9时—2024年6月15日9时期间登录http://fdy.qqhru.edu.cn 进行报名,逾期不再接受报名。报考人员须使用本人有效居民身份证进行报名,并确保真实、准确、完整提供个人信息和相关材料。每人限报一个岗位。
长按二维码查看招聘信息

06 贵州
贵州财经大学
报名时间:报考人员须在2024年6月11日9:00至6月13日17:00期间登陆“贵州公开招聘报名服务平台”(http://gzsdata.bjpass.com/site/JfaUVb)提交报名申请。
报名方式:报考人员登录“贵州公开招聘报名服务平台”(http://gzsdata.bjpass.com/site/JfaUVb),进行注册报名。报考人员注册登录的账号是报考人员查询报考资格审查结果、网上缴费确认、在线打印准考证等事项的重要查询依据,请确保账号准确无误并妥善保管。
长按二维码查看招聘信息

贵州交通技师学院
报名时间:现场报名时间:2024年6月11日至6月13日,上午9:00-12:00,下午14:00-16:30
报名方式:现场报名地点:贵州交通技师学院勤政楼(贵阳市云岩区白云大道224号)。
长按二维码查看招聘信息

来源|艺术就业










